哈喽,我是金榜学姐。高一的同学刚刚军训结束,就要进入紧张的学习状态了。高中生物和初中生物相比,知识点更多更复杂,光靠死记硬背已经不能拿到太高的分数。如果你想要为三年后的高考做准备,那么从现在开始就要打好基础。

高中生物如何取得80分以上?很多同学和家长想必都在思考。教材基础知识是第一位,方法和技巧是第二位。两者相辅相成,成绩方可稳步提升。但是对于高一的学弟学妹来说,高中课堂的节奏稍微快一点,听懂老师的讲解已经很吃力了,根本没有那么多精力再去记笔记。课下又没有时间做补充,生物基础知识这部分很容易就落后了。
有什么好的办法可以解决吗?其实,我们可以换一个思路,如果能够在课前就准备一份生物知识点总结的资料,上课一边听讲一边对照资料,把重要知识点圈上。那么不仅可以加深对知识点的印象,还能把笔记整理得很有条理,复习效率也就特别高。
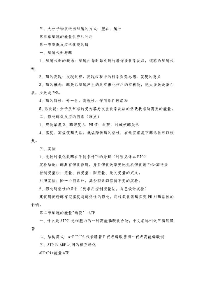
没错,我今天要跟大家分享的就是《高中生物必修一知识点总结》的资料,为了方便展示,我把资料的一部分截图更新在下面:









想要学好高中生物,好的资料和好的经验技巧,缺一不可。生物考试题型计算量不大,题型变式不多。在选科的时候,适合那些不知道学什么好,各科成绩都比较平稳的同学选择,毕竟考试难度不大,容易拿高分。今天的内容,你学会了吗?





